各学院:
为激发大学生的创造力,学校拟举办首届“机器人创客训练营”活动,该活动通过对机器人知识的学习与制作,提升在校机器人爱好者的实践动手能力和创新精神,激发学生参与“大众创业、万众创新”活动的激情,推动我校毕业生更高质量创业就业;并为中国机器人大赛、RoboCup机器人世界杯中国公开赛、工程机器人大赛、国际水中机器人大赛、机械创新设计大赛、全国大学生工程训练综合能力竞赛、创新创业大赛等学科竞赛选拔优秀队员,具体事项如下:
一、活动组织
主办单位:创新创业学院
协办单位:教务处、实验室管理处、校团委、机电学院
承办单位:机器人创新创业基地
联 系 人:葛老师 (13609322336)
二、活动内容
活动时间:2017年3月29日至2017年6月30日
参与对象:14级、15级、16级所有在校本科生;
报名方法:
本次活动通过QQ进行报名,步骤如下:
1. 扫描二维码:

2. 申请入群信息:姓名-学号-专业-班级”;
3. 修改群名片为:学号-专业-姓名;
4. 下载并填写报名表基本信息;
三、具体安排
报名截止日期:2017年3月25日
训练内容及时间节点:
1. 3月29日-4月3日:面试并确定训练营入围名单;
2. 4月5日-5月10日:进行机器人基础知识培训,包括简易控制系统电路板制作、调试和简单功能实现;以及相关编程语言讲解,并进行第一阶段考核;确定第二阶段入围名单;
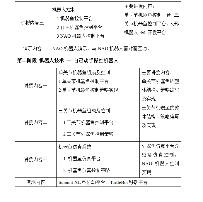
3. 5月13日-5月30日:以三关节仿生机器鱼、单关节仿生机器鱼、人形机器人NAO、自主移动机器人SUMMIT XL、TurtleBot、以及“探索者”机器人创新套件等平台为基础,进行机器人操作和应用能力训练,以及控制算法的编写与验证;并进行第二阶段考核,确定第三阶段入围名单;
4. 6月1日-6月30日:以团队的形式,以自选主题或基地拟定主题为对象,进行机器人创新作品的设计与制作,并进行最终考核。
训练结果:
1. 通过第一、第二、第三阶段考核学生,创新创业学院、教务处,实验室管理处、校团委,机电学院联合颁发参与创新创业活动的校级证书;
2. 通过第二阶段考核学生,可参加机器人创新创业基地负责组织的省部级以上学科竞赛;
3. 通过第三阶段考核学生,可承担机器人创新创业基地负责指导的大学生创新项目。
请学院创新创业负责同志及时将通知传达到各班级同学,鼓励学生积极参加。



创新创业学院
2017年3月16日