近期热点

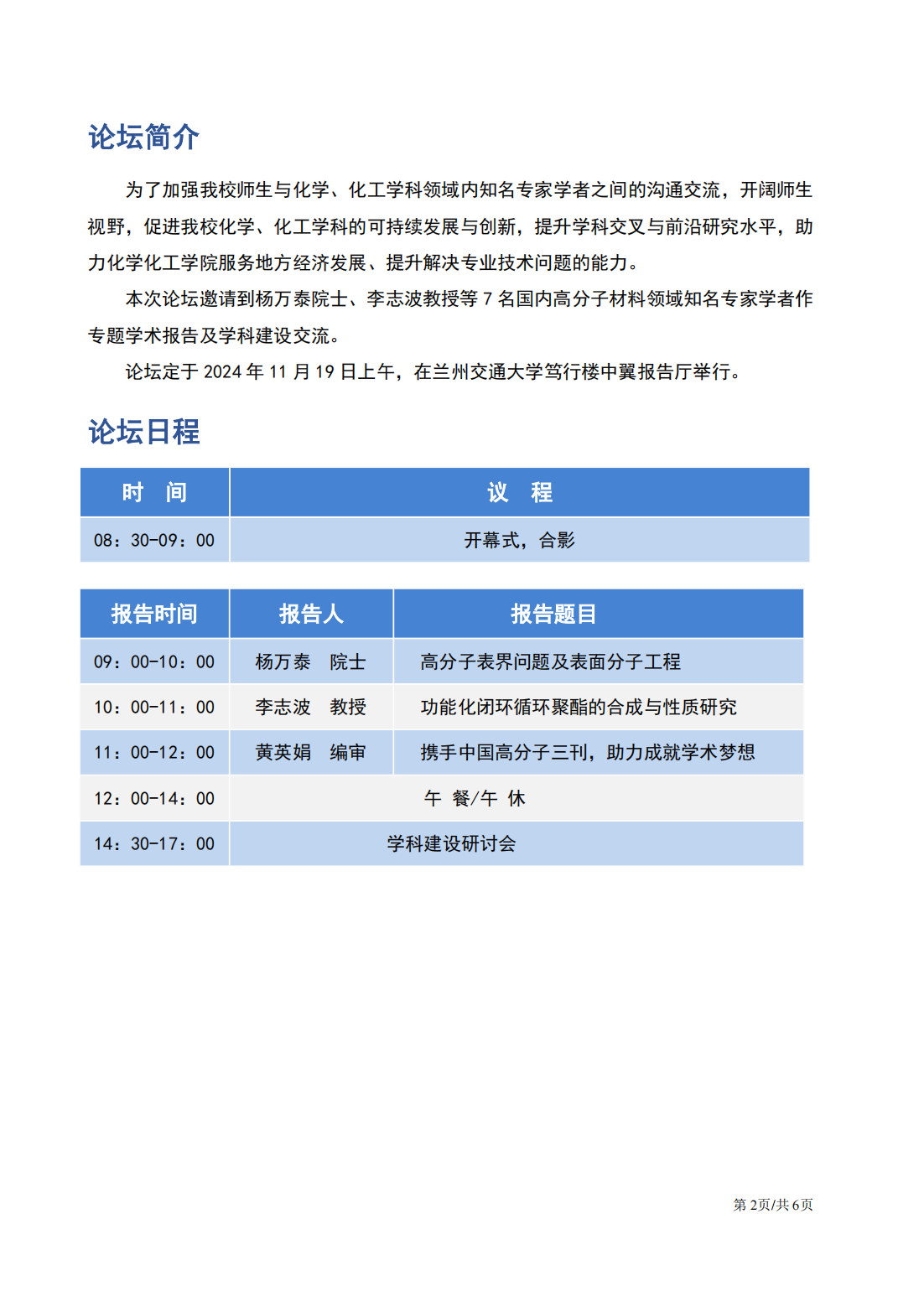
2024天佑化学化工学术论坛

2024年11月16日 10:39  点击:[]

通讯地址:兰州市安宁区安宁西路88号 邮编 : 730070

管理员邮箱: webmaster@lzjtu.edu.cn

域名备案信息: [www.lzjtu.edu.cn/陇ICP备14001560号-2] [www.lzjtu.cn/陇ICP备14001560号-1]    

CopyrightsO2020 AII Rights Reserved

版权所有兰州交通大学

甘公网安备 62010002000103号